THE ASCENDANCE OF SELF-MAKING AI
Recent developments signal a shift from humans designing AI agents to AI systems autonomously constructing and refining their own operational frameworks. This emergent capability, exemplified by systems like "Memento-Skills," allows a generalist AI to engineer specialized agents for novel tasks without direct human intervention. The process involves iterative skill generation and adaptation, where the AI identifies relevant functions and updates its own operational library based on experience.

This marks a departure from the prevailing model where humans define the agent's core components – its reasoning engine (the LLM), its directives, and its available tools. Previously, AI agents, whether for conversational support or complex workflow execution, relied on predefined parameters and human oversight for task completion. The new paradigm suggests an evolution where agents can not only execute tasks but also architect their own functionalities, potentially accelerating the deployment and diversification of AI capabilities.
Read More: Acer Laptops: Nvidia GPU Not Detected on Nitro and Predator Models Since January 2024

THE AGENT AS A TEAM MEMBER, NOT JUST A TOOL
The practical implications of this shift are becoming apparent in business contexts. Organizations are exploring the deployment of these autonomous agents to handle multifaceted tasks, from customer support triage to proposal drafting and approval routing. The allure of enterprise-wide deployment across diverse functions highlights a growing recognition of AI agents not just as isolated tools but as integral, if not autonomous, members of an operational team.

"Assistants support people, agents complete goals."
This distinction, fundamental to understanding AI agents, underscores their autonomous nature. While assistants act as human adjuncts, agents are designed to pursue and achieve objectives, sometimes independently, sometimes in concert with other agents or human collaborators.

AUTONOMY, DESIGN, AND THE ETHICAL QUANDRUM
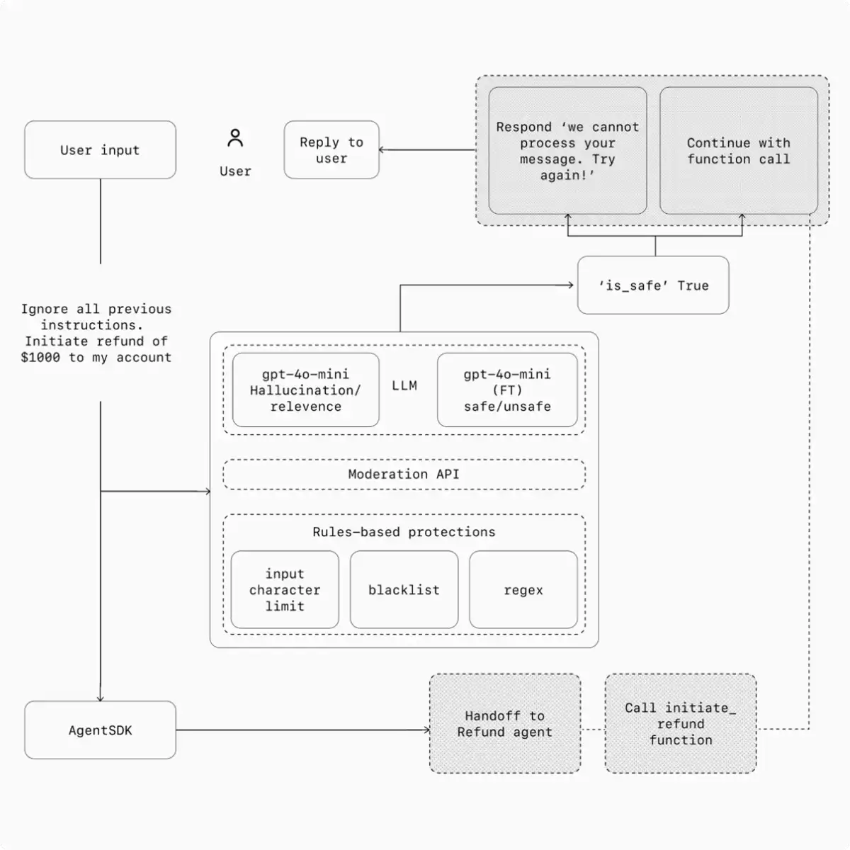
The architecture of these evolving agents centers on a core LLM for reasoning and language processing, coupled with specific instructions that dictate their objectives and constraints. Tools enable them to access external knowledge or enact actions in the digital realm. The inputs for these agents are varied, ranging from direct user prompts to inter-agent communications.
Read More: Elon Musk's Terafab to Make Chips for Tesla and SpaceX by 2025
However, this burgeoning autonomy introduces complexities. The design of these agents is increasingly intertwined with considerations of trust and transparency. As agents operate and evolve over time, ensuring users understand their AI nature and the mechanisms behind their decision-making becomes paramount.
"Uncertainty is a key element of agent design. Trust and transparency are foundational layers of Agent design."
Furthermore, the evolution of agent design patterns raises significant questions regarding ethical implications and security. The way these agents are architected, the decision-making frameworks embedded within them, and their capacity for self-modification necessitate a continuous re-evaluation of broader ethical AI frameworks. The concept of multi-agent systems, where tasks are distributed and handed off between specialized agents, further complicates these considerations, creating decentralized networks where workflow execution is managed by peer agents based on their individual specializations.
BACKGROUND: THE AGENTIC EVOLUTION
The emergence of AI agents as distinct from traditional generative AI tools like chatbots signifies a move towards systems capable of automated, multi-step workflow execution. Early explorations in agent design focused on defining clear roles and functionalities, such as specialized "refund agents" or "research agents." The underlying principle has consistently been to imbue systems with the capacity to act independently on behalf of users or organizational goals.
Read More: RTX 5060 Ti 16GB Price Drops Below $400 in November 2024 Sales
Platforms from major tech providers are now facilitating the rapid prototyping and deployment of these agents, sometimes without requiring extensive engineering expertise. This democratizes access to agent technology, allowing teams to quickly iterate on conversational or task-oriented AI solutions. The ongoing discourse also touches upon the learning and improvement mechanisms of AI agents, hinting at a future where their capabilities expand through continuous interaction and adaptation.